你的位置:首頁 >> 綜合考試 >> 英語口語等級考試 >> 正文
英語口語等級考試三級考試大綱(2018年修訂版)
湖北省英語口語等級考試(Spoken English Testing System / SETS)(三級),自2004年實施以來得到了廣大考生和社會的普遍認可與贊同。但是,隨著時間的推移以及考生英語口語能力的提高,一些深層次的問題,如評價的精細化、計算機輔助測試等問題逐漸顯現出來?,F在對湖北省英語口語考試大綱第三級的修訂,就是為了解決這些問題進行的一次有意義的嘗試和努力。
一、水平描述
本級別要求考生掌握2400左右的詞匯,能在一般性交談中比較清楚地發表意見,表明態度,作出判斷等;能使用常見的會話技巧,能通過提問和應答來了解和傳遞所需信息;能就一般話題作約2分鐘的連續表達;其能力相當于我國全日制高級中學畢業的英語口語水平。
二、考試目標
通過本級別所規定的考試方式檢驗考生是否具有本級別所描述的英語口語水平。
三、考試內容
考試內容主要包括本級別話題所涉及的詞匯、交際項目、會話技巧等。
(1)話題:參見《附錄一:英語口語等級考試話題項目表》中相應級別的話題;
(2)交際項目:參見《附錄二:英語口語等級考試交際項目表》中相應級別的功能與意念;
(3)會話技巧:參見《附錄三:英語口語等級考試會話技巧項目表》中相應級別的會話技巧;
(4)詞匯:參見《附錄四:英語口語等級考試1-6級詞匯表》中相應級別的詞匯。
四、考試方式
本級考試形式為計算機輔助考試,每位考生使用一臺計算機??荚嚂r間約20分鐘。考試分為四節:第一節為“短文朗讀”,要求考生朗讀計算機屏幕上顯示的英語短文,其中準備時間為1分鐘,朗讀的錄音時間為1分半鐘;第二節為“情景提問”,要求考生根據計算機的提示(如語音、文字、圖片、圖表、錄像等)進行提問,提問的錄音時間約1分半鐘;第三節為“情景應答”,要求考生根據計算機的提示(如語音、文字、圖片、圖表、錄像等)對計算機所提出的問題進行回答,回答問題的錄音時間約1分半鐘;第四節為“連續表達”,要求考生根據計算機的提示(如語音、文字、圖片、圖表、錄像等)進行口頭的連續表達,其中準備時間為1分鐘,連續表達的錄音時間為2分鐘。
五、分數分布
本級考試采用分題、分項評分的方法進行評分。除了按上述4個環節分為4大題外,各大題還按所涉能力不同,從語音語調、語法詞匯、流利程度、交際能力等4各方面進行評價,具體如下:

六、評分標準
下面分項介紹其評分標準:
(一)“短文朗讀”的評分標準
*不包括12。
(二)“情景提問”的評分標準

*不包括12。
(三)“情景應答”的評分標準

*不包括12。
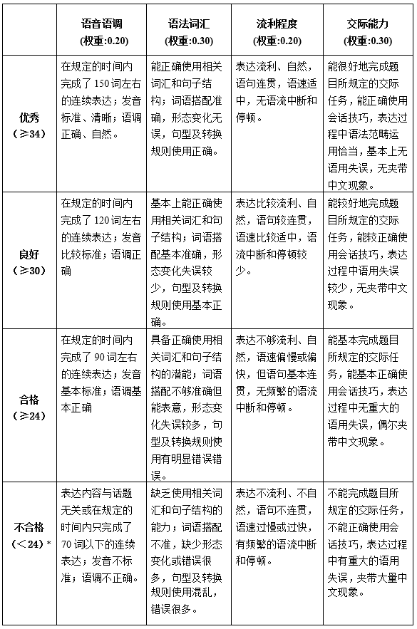
(四) “連續表達”的評分標準

*不包括24。
七、樣題
第一節:短文朗讀
計算機語音和屏幕文字提示:In this section of the test, there will be a short passage on the screen. You will be given one minute to preview the text, and then one minute and a half to read it aloud.
Now, please begin your preview.
(屏幕上顯示英語短文以及1分鐘準備時間進度條)
One day, Mrs. White discovered that her washing machine didn’t work, so she phoned a workshop. Three days later, a man from the shop came to see what was wrong with her washing machine. But Mrs. White was not glad and said, “Well, you’ve finally arrived! I called three days ago!” the man paid no attention to what she said. He simply took a piece of paper out of his pocket and looked at it. Then he said, “Three days ago? That was 21st, wasn’t it? Well, I’m sorry; I’ve come to the wrong place. I’m looking for Mrs. Smith’s home, not yours. She phoned me on the 20th.”
計算機語音和屏幕文字提示:Now, please begin your reading aloud after you hear the signal.
(計算機給出提示信號后開始朗讀,屏幕上顯示1分半鐘錄音時間進度條)
計算機語音提示:Time is up for this section.
第二節:情景提問
計算機語音和屏幕文字提示:In this section of the test, you are to ask five questions according to the given situation. You have twenty seconds to ask each question.
You want to go swimming and you need some information. Ask a friend of yours to tell you. Use the information on the screen to help you ask the questions.
Now, please begin your asking after you hear the signal.
(屏幕上顯示提問內容要點)
1、游泳池的地點
2、去的方式
3、游泳池開放的時間
4、票價
5、需帶的物品
計算機語音提示:Question One
(計算機給出提示信號后開始提問,屏幕上顯示20秒錄音時間進度條)
計算機語音提示:Question Two
(計算機給出提示信號后開始提問,屏幕上顯示20秒錄音時間進度條)
計算機語音提示:Question Three
(計算機給出提示信號后開始提問,屏幕上顯示20秒錄音時間進度條)
計算機語音提示:Question Four
(計算機給出提示信號后開始提問,屏幕上顯示20秒錄音時間進度條)
計算機語音提示:Question Five
(計算機給出提示信號后開始提問,屏幕上顯示20秒錄音時間進度條)
計算機語音提示:Time is up for this section.
第三節:情景應答
計算機語音和屏幕文字提示:In this section of the test, you are to answer five questions asked by the computer according to the given situation. You have fifteen seconds to answer each question.
Wang Ping is going to Li Na’s birthday party and he needs some information. Answer his questions. Use the information on the screen to help you answer the questions.
Now, please begin your answering after you hear the signal.
(屏幕上顯示回答內容要點)
1、李娜家
2、星期六晚上八點左右開始
3、唱歌,跳舞等
4、同班同學及好友
5、生日賀卡等
計算機語音提示:Where will the birthday party be held?
(計算機給出提示信號后開始回答,屏幕上顯示15秒錄音時間進度條)
計算機語音提示:When will the birthday party be held?
(計算機給出提示信號后開始回答,屏幕上顯示15秒錄音時間進度條)
計算機語音提示:What will people do at the party?
(計算機給出提示信號后開始回答,屏幕上顯示15秒錄音時間進度條)
計算機語音提示:Who will go to the party?
(計算機給出提示信號后開始回答,屏幕上顯示15秒錄音時間進度條)
計算機語音提示:What gift should I prepare?
(計算機給出提示信號后開始回答,屏幕上顯示15秒錄音時間進度條)
計算機語音提示:Time is up for this section.
第四節:連續表達
計算機語音和屏幕文字提示:In this section of the test, there will be a topic and some brief information about it on the screen. You are required to give a two-minute talk about it. You will be given one minute for the preparation.
Now, please begin your preparation.
(屏幕上顯示話題信息以及1分鐘準備時間進度條)
Dragon Boat Festival
話題:端午節
內容提示:1、端午節的時間
2、端午節的活動
3、端午節的意義
計算機語音和屏幕文字提示:Now, please begin your talk after you hear the signal.
(計算機給出提示信號后開始闡述,屏幕上顯示2分鐘錄音時間進度條)
計算機語音提示:Time is up for this section.
計算機語音和屏幕文字提示:That’s the end of the test. Thank you for your participation. Goodbye!
附錄:(點擊此處下載)
一:英語口語等級考試話題項目表
二:英語口語等級考試交際項目表
三:英語口語等級考試會話技巧項目表
四:英語口語等級考試1-6級詞匯表
下載中心
咨詢電話
微信公眾號
網站首頁
機構設置
工作動態
政策法規
服務指南
鄂公網安備 42010602003969號